This lesson may be verging on a truism, but it is worth repeating nonetheless – have an evaluation approach. Just as with implementing any project or evaluation, the benefits of following a specific approach or combination are clear. It simply pays off to have a coherent vision of what the evaluation as a whole wants to and can deliver under specific project circumstances, and how this will be done in practice. Adopting an evaluation approach gives the evaluation a framework, a sense of purpose and coherence in collecting evidence and reaching useful findings that answer the right questions. After all, if you do not know where you are going, you may end up somewhere else.
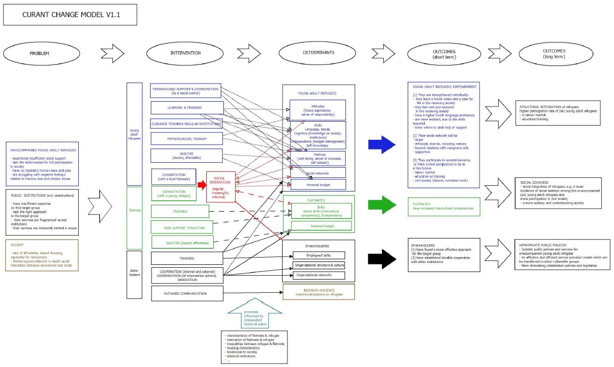
A number of UIA M&E case studies applied theory-driven evaluation approaches based on the so-called ‘theory of change’ (e.g. CURANT and U-RLP). Other case studies also had theories of change (e.g. Curing the Limbo and B-MINCOME), but their role in evaluation was less visible. In Barcelona B-MINCOME, we came across an example of a counterfactual evaluation based on an experimental design. However, the application of this approach was rather rare, especially in projects aimed at social change. In fact, as we explain later, some evaluators of the projects deliberately resigned from pursuing the counterfactual experimental approach either for political, ethical or practical reasons. There were also projects that followed a very flexible and open approach to evaluation, employing e.g. the action research paradigm (i.e. CALICO and Curing the Limbo) or additionally integrating specific research perspectives (e.g. appreciative inquiry in CALICO). Overall, very different levels of stakeholder participation could be observed. While none of the projects expressly adopted such approaches, it seems that at least some espoused the principles of developmental evaluation (e.g. Curing the Limbo). The latter was in fact intentionally done in Utrecht U-RLP.
With the abundance of possible approaches to evaluation comes the difficulty of selecting the right one. To address this difficulty, while talking about evaluation governance, we included two specific lessons – to engage a strong research-focused evaluator and to involve the evaluator in the project as early as possible. An experienced evaluator will facilitate the choice of an evaluation approach from the multitude of available options, making sure that it is sensitive to the project, both in terms of its ambition and working culture. They will also guide the team through the process of developing the approach and the overall evaluation design.
