Expert article
Edit 30 January 2023
by Ileana Toscano, UIA expert

CAMINA - Journal 2 - From the Novel Cultural Narrative to Social Laboratories for Culture

painting about La Chanca-Pescaderia
painting about La Chanca-Pescaderia
Ileana Toscano, UIA expert, in this 2nd Journal, focuses on the Novel Collective City Narrative, built up with the contribution of Almería citizens and culture and history experts, and the launch of the call for grants to set up the “Civic Curators”, that are collaborative laboratories to co-design and implement cultural projects, embracing the values of cultural integration and solidarity promoted by CAMINA. An update of the project investments and the monitoring system developed to assess the project is also provided as well as the seven implementation challenges.

The project “Community Awakening and Multicultural Integrative Narrative of Almería (CAMINA)” is a holistic initiative aimed at reconnecting the city of Almeria, in Andalusia, Spain, with three neighbourhoods, that represent the splendour past of the ancient city and that nowadays have lost the central position in the city life.

The project’s innovation results from the rediscovering of the culture and the cultural heritage of Almeria, as a tool to positively impact the social integration of the people living in the fringes. CAMINA co-created a Novel Collective Narrative of Almería’s Cultural Landscape through a cultural participative process that actively involved experts and citizens living in Almería. The Narrative set the basis to design the urban circular route, so called “Open Air city Museum – CAMINA”, aimed at re-connecting Almedina, La Chanca-Pescaderia and the Centre with the rest of the city, through physical and ICT interventions. The Narrative is also the foundation of the social laboratories for cultural co-design, called “civic curators”. The civic curators are going to be in charge of promoting and co-creating cultural programmes for the three “cultural nodes – called also lighthouses” that are Katiuska cinema, Museum Doña Pakyta and Mesón Gitano, located into the three different neighbourhoods. These cultural places are going to become meeting points for the civic curators and cultural hubs for the Almeria’s citizens.

Partnership & Media

Almería City Council: https://www.Almeríaciudad.es/

Almería's Provincial Council: https://www.dipalme.org/

Andalucía's Regional Governement: https://www.juntadeandalucia.es/

Ibáñez Cosentino Arts Foundation:  https://www.museodeartedeAlmería.com/

Municipal School for Music and The Arts: https://www.emmaAlmería.es/

University of Almería: https://www.ual.es/

KUVER Audiovisual Productions: https://kuverproducciones.com/

EPTISA Engineering: http://www.eptisa.com/

KHORA Urban Thinkers: https://khoraurbanthinkers.es/

0. Executive Summary

The Second Journal of the project “Community Awakening for Multicultural Integrative Narrative of Almería – CAMINA” analyses the activities progress from October 2021 to January 2023. The content is based on project documents, online interviews, a study visit held from 21 to 22 April 2022 in Almería and several emails exchange.

This journal focuses on the Novel Collective City Narrative, built up with the contribution of Almería citizens and culture and history experts, and the launch of the call for grants to set up the “Civic Curators”, that are collaborative laboratories to co-design and co-implement cultural projects, embracing the values of cultural integration and solidarity promoted by CAMINA. An update of the project investments and the monitoring system developed to assess the project is also provided as well as the seven implementation challenges.

The chapter 1 “Building the Bridge: the Novel Collective Narrative of Almería’s Cultural Landscape” describes briefly the Narrative objectives and the three guiding concepts, which draft the scenario for the next steps of project development.

The chapter 2 “From the Cultural Circular Route to Open Air City Museum” talks about the idea to transform the deprived cultural heritage urban areas in a high level artistic and cultural experience, through the cultural activities boosted by CAMINA.

The chapter 3 focuses on “the civic curators - Social Laboratories for culture” sharing information dealing with the call for participants to engage with local organisations and the methodology to set up the laboratories through a collaborative approach

The chapter 4 “The three cultural nodes – lighthouses” makes an update of the project ideas and the investment to realise the three cultural nodes of CAMINA.

The chapter 5 concentrates the attention on the challenges encountered by CAMINA offering a comment on seven typical challenges for the implementation of innovation projects that the UIA Initiative has identified.

1. Building the Bridge: the Novel Collective Narrative of Almería’s Cultural Landscape

In April 2022 the Novel Collective Narrative of Almeria’s Cultural Landscape was completed and presented to local stakeholders and citizens. The Narrative aims to bridge the diverse and multicultural communities living in Almería by sharing and re-writing the culture of past, present and future of Almeria through a cultural participative approach. Experts and citizens contributed to draw the Narrative which represents the common Almeria’s Cultural Landscape, allowing the start-up of the next project steps.

The Narrative shaped the scenarios:

  •  to design the “Cultural Circular Route”, a pathway aimed at re-connecting the three neighbourhoods of Almedina, La Chanca-Pescaderia and the Centre with the rest of the city through physical and ICT solutions,
  • to endorse the social laboratories for cultural co-design, the so called “civic curators”,
  • visioning the role of the three cultural nodes/lighthouses (Katiuska cinema, Museum Doña Pakyta and Mesón Gitano) connected by the cultural circular route and activated by the new cultural programme designed by the civic curators.

The Narrative motto is “Culture for cohabitation” which represents the idea to transform Almeria into an inclusive city through an intergenerational and innovative cultural offer. For doing that, it was proposed a slow approach of participation, which tried to demolish the stigma suffered by the targeted neighbourhoods and allowed all Almeria’s citizens to stay, visit, benefit from them again.

The project acronym “CAMINA” means “WALK”, which is the paradigm of the project innovation and represents the novel approach of cultural participation based on “the art of walking”. Indeed, for designing the Novel Collective Narrative, it was proposed to walk across the cultural heritage sites, meet the people and slowly re-discover the territory. “The art of walking” allowed to write the Novel collaborative Narrative of Almeria, created by experts, local testimonials, and residents to bridge the diverse and multicultural communities living in the city. The act of walking can also transform the Narrative into cultural actions to implement the goals and the ideas shared by Almeria’s citizens.

The art of walking
"The art of walking", picture taken by the report “Novel Collective Narrative of Almeria’s Cultural Landscape”

The Novel Collective Narrative of Almería’s Cultural Landscape focuses on three concepts which can be realised in the 3 cultural nodes, also called lighthouses, connected by the cultural circular route:

  • Cultural node 1 - Mesón Gitano – walking into the past: “Belonging to the same place“. It addresses the cultured and common stories of Almería, through a journey into the past of Almería.
  • Cultural node 2 – Museum Doña Pakyta - walking into the present: “The School of the South”. It focuses on city present. It seeks to valorising the skills and competencies of the people living in the South, through a non-formal school-education approach by promoting the networking, the equal opportunity and the inclusion.
  • Cultural node 3 - Katiuska cinema – walking into the future: “Infinitive Horizon”. It fosters a cultural dialogue with the future opportunities offered to Almería by the Port development, the multicultural communities, and the regenerated urban public spaces.
Cultural Nodes
The three Cultural Nodes. Picture taken by the report “Novel Collective Narrative of Almeria’s Cultural Landscape”

A follow-up on the Narrative was provided through a zoom-in published in November 2022, where a conversation with Pablo Macías Bou, CEO of Khora – delivery partner of CAMINA allowed to explore the methodology used to develop the narrative, the most relevant topics and the expectations for the future, based on the Narrative results. Other information about the Narrative have been presented in the Journal 1, Chapter 3.3.

2. From the Cultural Circular Route to CAMINA Open-Air City Museum

The Narrative drew the scenario for designing the “Cultural Circular Route”, a pathway aimed at re-connecting the three neighbourhoods - Almedina, La Chanca-Pescaderia and the Centre - with the rest of the city. Urban interventions and ICT solutions have been planning to invite people to walk through these neighbourhoods and benefit from the cultural initiatives to be realised by CAMINA.

The CAMINA project partners followed-up already this idea of physically and ideally connecting the three neighbourhoods through a novel concept for Almeria Cultural Heritage sites: the “Open-Air City Museum”.

By promoting the “Open-Air City Museum”, the city of Almeria could be transformed into a Cultural-Artistic experience that could be discovered by walking and exploring its urban Cultural Heritage: the Almedina, La Chanca-Pescaderia and the Centre neighboorhoods. The “cultural nodes” (Katiuska cinema, Museum Doña Pakyta and Mesón Gitano) should become lighthouses, providing high level of cultural exhibitions and bringing beauty and light to the surrounding urban public spaces. The urban circular route should be transformed in public places that follow one another, hosting temporary urban exhibitions or performances, which will be promoted and implemented by the civic curators.

CAMINA Museum
 Picture taken by the presentation “CAMINA – Open-Air City Museum”

By walking through cultural heritage sites, “cultural nodes” and cultural events taking place in public spaces CAMINA has been encouraging the citizens of Almeria to be part of their cultural heritage and the ancient neighbourhoods.

3. The “civic curators” - Social Laboratories for culture

The “civic curator” is an innovative concept promoted by CAMINA. Generally, it is expected that cultural programmes are conceived by professional culture experts. CAMINA wants to invert this process by creating social laboratories, called “civic curators”, that involve cultural users, local associations and citizens to co-design the novel Cultural Programme of Almeria through participatory planning workshops and collaborative culture initiatives. The civic curators will be in charge of promoting and co-creating cultural activities to be realised in the targeted urban spaces and in the three “cultural nodes – or lighthouses” located into the three different neighbourhoods: the Katiuska cinema in La Chanca-Pescaderia, the Museum Doña Pakyta in the Centre and the Mesón Gitano in Almedina. The Novel Collective Narrative of Almería’s Cultural Landscape will guide the work of the civic curators, as visioning scenario of Almeria citizens to be realised through the cultural activities implemented by the civic curators.

The CAMINA civic curators – social laboratories will be 6. They will be composed by members of local organisations, artists, cultural experts, and residents. There will be also six CAMINA delivery partners acting as cultural managers uncharged to facilitate the process of collaboration between participants and animate the participatory process.

Three art forms will be delivered by the civic curators corresponding the competences of the delivery partners and representing the three Narrative concepts matched with the cultural nodes-lighthouses:

  • Performative art - Cultural node 1 - Mesón Gitano – walking into the past;
  • Fine art - Cultural node 2 – Museum Doña Pakyta - walking into the present,
  • Audio-visual art - Cultural node 3 - Katiuska cinema – walking into the future.

To select the members of the civic curators, the Municipality of Almeria launched a call for participants on the 15th November 2022. Twenty-two Local Associations applied to take part at the social laboratories to co-design and implement the novel cultural programme in Almeria.

Before launching the call for grants, the Main Urban Authority and the delivery partners of CAMINA worked together to shape an adequate public procurement, allowing to engage cultural and civic associations for being enrolled for working in a cultural collaborative dimension to perform cultural activities. This process took a long time because it was needed to review the public procurement. Indeed, generally the public procurement is launched to call cultural proposals, where budget includes the project and the realisation of a well described artistic or cultural interventions. In the case of the call for civic curators, participants are engaging and paid for working together, through the methodology of social laboratories to co-design the cultural programme and co-realise artistic initiatives.

The budget for this activity is about: 234.000 Euro. Participants could apply as individuals with a budget of 13.000 Euro or as a working group with a budget of 39.000 Euro.

Three selections criteria were used:

  • Representing the community: it was recognised the value of local organisations that have an impact on local communities – with a particular attention at the impact on the three targeted neighbourhoods - such as local organisations with several members, acting with and for citizens and promoting equality and diversity.
  • Experience: it was awarded previous experiences of managing and realising cultural projects.
  • Innovation: the call foresaw that participants share a draft idea of cultural activity, to be realised in the target areas. The innovation matching well the value of CAMINA was awarded.

The concept of “Social Laboratories for culture” – the civic curators of CAMINA has taken inspiration from other experiences like the Interactive Lab of Prado Cultural Media Centre and other Spanish initiatives such as Colaborabora of Bilbao, Citylab of Cornella and Las Naves of Valencia . Since the first experiences in the USA, to be remembered the most famous MIT Medialab of Boston, the social laboratories used the fab-lab and maker lab approaches to boost the collaborative creative through piloting experiences.

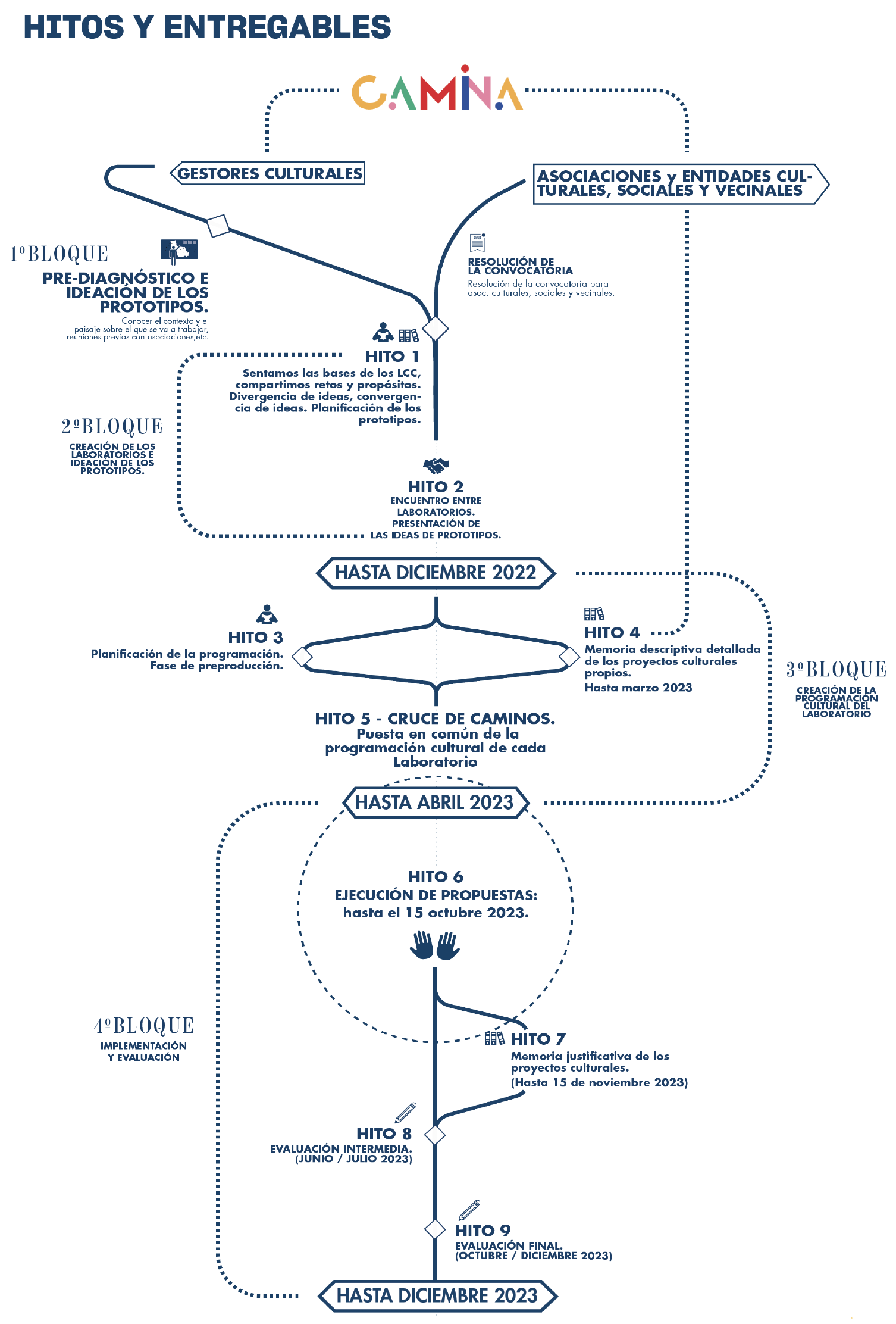
A guide for helping the development of the civic curators working groups was developed. The Social Laboratories for culture methodology foresees four steps:

  1. Pre-diagnostic work. The cultural managers work together to draft a Cultural prototype (corresponding to their cultural field off work) to be realised in the targeted neighbourhoods matched the local needs and the vision expressed by the Narrative. At the same time, local organisations apply to a call for participants, describing their idea of cultural activity. Period: November-December 2022
  2. Set up of Civic Curators - Social Laboratories for culture. Selected Local organisations and cultural managers work together to meet common cultural prototypes considering the ideas of pre-diagnosis phase. Period: January – April 2023
  3. Co-creation of Cultural programme of CAMINA. The civic curators design a cultural programme dealing with the corresponded art and share it with the other civic curators to define a common cultural programme for Almeria. Period: April – June 2023
  4. Implementation and evaluation. The cultural projects will be performed. An assessment process is foreseen which consist in a Mid-term evaluation process and in a final evaluation of the experience. Period: May – December 2023
Civic curators steps
The “Civic Curators Methodology” infographic

 

4. The three cultural nodes - lighthouses

CAMINA is going to connect the three neighbourhoods of La Chanca-Pescaderia, Almedina and the Centre by launching the idea of “Open-Air City Museum”, where three cultural nodes will become lighthouses for the surrounding by bringing high level of cultural and artistic experience. These cultural nodes-lighthouses will express the three Narrative’s mainstream concept ideas by performing arts and culture. These cultural places are going to also become meeting points for the civic curators and cultural hubs for Almeria’s citizens.

The Mesón Gitano is a public building located in the basement of the ancient Muslim Alcazaba, one the main cultural heritage attraction of Almeria. The Mesón Gitano represents the door to discover the splendour past of Almeria. CAMINA foresees to improve the use of the roof terrace of this building by including it into the Cultural Circular Route of the Open Air City Museum of Almeria. Indeed, from here it is possible to see the whole beautiful landscape of Almeria cultural heritage. A virtual reality digital application will be realised to explore the ancient view of Almeria. Performative arts are also forecasted to be realised here through the work of civic curators.

Mason Gitano
Picture taken by the presentation held on 22 April 2022  

 

The Museum Doña Pakyta is the hosting place of several fine arts realised during the so called “Indaliano” period. Here it is possible to walk through the history of Almeria represented in the paintings collected by the Museum. Despite being a place already known by Almeria citizens, CAMINA is willing to potentiate this cultural space by rehabilitating the basement area. A new exhibition space with permanent art workshop place have been realising to invite citizens to participate at creative cultural experiences. The architectural project forecasted to create a versatile space without walls and barriers to allow different possibilities from workshops and art experiments to installation and exhibition. It will also host the work of the civic curators, that for this cultural node are uncharged to develop projects dealing with “Fine art”.

The investment for the rehabilitation works of the Museum Doña Pakyta was about Euro 278.000, allowing to refurbish 220 square meters of exhibition art’s space. It is also foreseen to provide two immersive 3D cultural experiences by setting up the 3D technology.

The first temporary exhibition was opened on 14th December 2022 as opening event of the new CAMINA space. The exhibition is dedicated to “La Chanca- Pescaderia imagination” and to Goya and Antonio Lopez. Dedicating this first cultural event to the deprived neighbourhood of La Chanca- Pescaderia has an important value for CAMINA. It means to put in the spotlight the need to re-connect with this place, where there are the roots of Almeria’s citizens.

Dona Pakita 1
Open Ceremony of the first exhibition in the renovated area of Museum Doña Pakyta
Dona Pakita 2
The first temporary exhibition in the renovated area of the Museum Doña Pakyta
Dona Pakita 3
Flyer of the first temporary exhibition in the renovated area of the Museum Doña Pakyta

 

The “Katiuska” is an historical building from 1904, that had several uses: originally conceived as a grape warehouse and, shortly before the Spanish Civil War, renovated as a cinema, to be later warehouse esparto and, finally, iron. Since the Sixties the iron warehouses and the building lost its public use. It has been progressively abandoned until reaching its currently ruinous state. It is settled in La Chanca-Pescaderia Neighbourhood and owned by Almeria Municipality.

CAMINA will renovate this space, which will be give back to Almeria citizens as a cultural reference throughout the neighbourhood of La Chanca-Pescaderia and the city. It will also host a laboratory for multimedia and audio-visual arts.

Multimedia products developed by the work of civic curators are expected to be divulgated here.

Katiuska
Picture taken by the presentation held on 22 April 2022

 

5. Implementation challenges

Challenge
Observation

Challenge

Leadership
Challenge level

Observations

CAMINA has a strong political support. It has been conceived as an implementation activity of the socio-cultural objectives fostered by the Almería 2030 Strategic Plan and followed directly by the Presidency area of Almería City Council. This support has been enforced by the recent elections held on September 2022: the City Councillor, Mrs María del Mar Vázquez Agüero, in charge to follow CAMINA became the mayor of the city. The previous Mayor of Almeria, Mr Ramón Fernández-Pacheco Monterreal became spokesperson of the Regional Government, the “Junta de Andalucía” and Councillor about Sustainability, Environment and Economy, enhancing the connections with Almeria’s territory. Another added value is that a project officer of the Almería's Municipal Council involved in CAMINA, from the Department of Culture of Municipality, became territorial delegate for Culture and Tourism department inside the Regional Authority “Junta de Andalucia”.

Since September 2022, also the project manager of the Main Urban Authority changed: Mr José Antonio Camacho took this role supported by the colleague Antonia Cruz Martín and facilitated by Eptisa and Khora delivery partners.

The project leadership has been facilitated by being managed directly by the Presidency area of Almería City Council, which allows easier connections with Municipal Departments and external stakeholders.

The collaboration with the delivery partners and the local stakeholders is going smoothly and the project leadership is well-recognised by the delivery partners and beneficiaries.

Challenge

Public Procurement
Challenge level

Observations

During the last year project, huge efforts have been done in delivering several public procurements to implement the project works:

  • The public procurement to renovate the ground floor of the Museum “Doña Pakyta” (the cultural node located in the Centre) to host fine arts exhibitions and social laboratories. Total budget: Euro 278.000
  • The Public procurement to launch the call for grants for enrolling local organisations in the “Social Laboratories for Culture – the civic curators”. The call for grants was launched on 16th November with the deadline on 22nd December 2022. Total budget: Euro 234.000.

It is important to highlight that CAMINA contributed to innovate the public procurement in the Andalucia Region dealing with the engagement with local organisations and private sector willing to work in the field of Culture. The innovation required eight months of working between delivery partners, local authorities, political bodies and administrative staff to co-design and finalise a novel public procurement/call for grants that allows to involve people for collaborating in a participative process to co-design and co-realise cultural projects. The local law was updating and Almeria through the project CAMINA tracked a new way to co-create and realise cultural programmes.

This challenge is particularly relevant for CAMINA and the Municipality of Almeria, because all the investments forecasted by the project require public procurement to be realised. In the following months, these public procurements will be launched:

  • The public procurement for the virtual reality digital application to be realised in the roof terrace of the Meson Gitano and the 3D cultural experience in Doña Pakyta Museum;
  • The public procurement to engage the agency of Communication to support the project dissemination and capitalisation. It was forecasted also in the previous journal, but the big amount of the investment and the combination between services and intellectual performance make this procurement difficult to be managed.
  • The public procurement for the rehabilitation of Katiuska cinema.

Challenge

Organisational arrangements within the urban authority (cross department working)
Challenge level

Observations

CAMINA has been contributing to enhance the ability of Municipal officers to collaborate to achieve project results. The project has been benefiting by being managed by the Presidency area of Almería City Council, because it is a strategic department able to work with other municipal areas as well as it has sound political support.

During the past project year, it was needed to set up cross department collaborations to implement project activities. For instance:

  • The Cultural Circular Route – Open Air City Museum requires constant collaboration between the project management area (the Presidency Department) and the Urbanism Department;
  • The call for civic curators was drafted in collaboration between the Presidency area, the Culture Department and public procurement Department;
  • The idea to boost tourism through the Cultural Circular Route – Open Air City Museum and the digital application forecasted by CAMINA was discussed between Technology Department, Culture Department, the University of Almeria, and other delivery partners.

The overall political support offered by the Mayor of Almeria facilitates the organisational arrangements within the Municipality of Almeria.

Challenge

Participative approach for co-implementation
Challenge level

Observations

The participative approach for co-implementation of project activities is the hearth of the project CAMINA. Delivery partners have been working together to share the elaboration process for producing the Narrative as well as they have been actively involved to co-produce the methodology for setting up the social laboratories for culture – civic curators. During the last months period, project partners worked hard to define the methodology to develop the work of civic curators. Particular attention was paid to find inspirational examples, provide a clear work plan and tools to support local organisations don’t use to work in collaborative way or in developing project for culture.

Steering committee meetings are organised every six months involving all delivery partners to share project implementation. Further coordination meetings are organised when needed to discuss financial issues. Small groups of delivery partners work costately together to implement project activities, following the Work Packages framework.

The project months to come will be the real challenge for co-implementing CAMINA, where the project activities to realise will be the bigger investment of the project: the Civic curators, that foresee to be implemented through a budget of 2 Millions Euro and the Infrastructures with 1,5 Millions Euro.

Challenge

Monitoring and evaluation
Challenge level

Observations

The mid-term project assessment methodology has been developed by the University of Almería delivery partner, in collaboration with the Municipality of Almeria and Eptisa and Khora delivery partners. It is focused on the impact of CAMINA as cultural project aimed at fostering the social cohesion through cultural participation. The Mid-term assessment methodology foresees to spotlight on the civic curators’ activities to assess three Mid-Term objectives: 1. Fostering participation and culture access; 2. Promoting social integration and social cohesion; 3. Encouraging citizens in visiting the targeted cultural heritage neighbourhoods to demolish the stigma. The University of Almeria will participate at the social laboratories – civic curators to collect data and information to feed the mid-term assessment. The mid-term monitoring phase will help project partners in evaluating the project ongoing and adjust the process if needed.

Challenge

Communication with target beneficiaries and users
Challenge level

Observations

The project communication of this second year of implementation has been divulgated by several communication channels. The web page of Almeria 2030 and the website of CAMINA project have been disseminating project updates and, sharing calls for participants and tenders. The municipal communication campaign of the Municipality of Almeria has been promoting CAMINA through local television, social media, radio and newspapers.

The delivery partners have an important role also in communicating with target beneficiaries and users. Indeed, the participatory approach for co-implementation of social laboratories foresees that delivery partners share information about project development with their members, collaborators and contacts.

The Narrative co-production has been developed through a participatory process that engaged target beneficiaries in co-designing the scenario of Almeria Cultural Heritage that allowed to enforce the citizens’ project ownership.

Some difficulties on project communication have encountered because the procurement to engage the communication agency doesn’t have been completed so far. The Municipality has been compensating this absence by enrolling their own communication office to share information about CAMINA.

Challenge

Upscaling
Challenge level

Observations

Thanks to the political support at Regional level, CAMINA has already had  the possibility to be upscaled. Indeed, the Regional Government “Junta de Andalucía” is willing to grant other processes of cultural co-design following the experience of the social laboratories – civic curators of CAMINA.

The work done, through a multilevel governance approach, to innovate the public procurement for setting up the civic curators, allows to replicate the enrolment of culture organisations for social laboratories also in other areas of Andalucía Region.

CAMINA offered the opportunity to update the local law for public procurement dealing with cultural participation driving a positive change to co-create and realise cultural programmes.

Other news from this project

Almeria a la mirada - exhibition

Final Journal - Community Awakening for Multicultural Integrative Narrative of Almería (CAMINA)

The Project CAMINA finished in June 2024. With this Final Journal, Ileana Toscano, UIA expert, provides an overview of CAMINA focusing on project outp...

CAMINA -Community Awakening for Multicultural Integrative Narrative of Almería

Culture and cultural heritage

Almeria - Spain

Culture and cultural heritage
Almeria Circular route

The last achievement of CAMINA: the implementation of a “Cultural Circular Route”

The last activity implemented by CAMINA (the project ended in June 2023) was the implementation of a “Cultural Circular Route” aimed at re-connecting ...

CAMINA -Community Awakening for Multicultural Integrative Narrative of Almería

Culture and cultural heritage

Almeria - Spain

Culture and cultural heritage
camina

How CAMINA invented a novel approach for cultural participation in Almería

In this second zoom-in output developed for the project “CAMINA”, Ileana Toscano, UIA expert, focuses on the “Civic Curators”, an innovative concept p...

CAMINA -Community Awakening for Multicultural Integrative Narrative of Almería

Culture and cultural heritage

Almeria - Spain

Culture and cultural heritage
Final online event

Online final event for CAMINA and HI.D.RA.N.T.

On 26 June 2024 the UIA projects focused on culture and cultural heritage CAMINA and H.ID.RA.N.T organised a joint online final event called “Engage.A...

CAMINA -Community Awakening for Multicultural Integrative Narrative of Almería

Culture and cultural heritage

Almeria - Spain

Culture and cultural heritage
The webinar organised by URBACT ARCHETHICS

Sharing CAMINA results to ARCHETHICS URBACT Network of cities: the innovative Inclusive approach for cultural production

On 8 May 2023 at the online webinar organised by ARCHETHICS, an URBACT Action Planning Network, CAMINA project was presented by the delivery partners ...

CAMINA -Community Awakening for Multicultural Integrative Narrative of Almería

Culture and cultural heritage

Almeria - Spain

Culture and cultural heritage
Cultural event in Almeria

CAMINA - Journal 3 - Civic curators - Social Laboratories for Cultural Participation in Almeria

Ileana Toscano, UIA expert, in this 3rd Journal, focuses on the “Civic Curators”, the collaborative laboratories to co-design and implement cultural p...

CAMINA -Community Awakening for Multicultural Integrative Narrative of Almería

Culture and cultural heritage

Almeria - Spain

Culture and cultural heritage
Civic curators group

CAMINA has been implementing the activity of “Civic Curators”!

On 21st February 2023 the Municipality of Almeria officially launched the activity of “Civic Curators - Social Laboratories for co-designing cultural ...

CAMINA -Community Awakening for Multicultural Integrative Narrative of Almería

Culture and cultural heritage

Almeria - Spain

Culture and cultural heritage
CAMINA - El arte de Caminar

The Novel Collective Narrative of Almeria to foster Cultural Participation

In this first episode developed for the project “CAMINA”, Ileana Toscano, UIA expert, introduces the Novel Collective Narrative of Almería’s Cultural ...

CAMINA -Community Awakening for Multicultural Integrative Narrative of Almería

Culture and cultural heritage

Almeria - Spain

Culture and cultural heritage
Dona Pakyta

Discovering CAMINA by walking in Almeria with the delivery partners

On the 21st and 22nd April 2022, CAMINA hosted the project officer Nelida Hancco-Herrera for a field visit in the places interested by the cultural an...

CAMINA -Community Awakening for Multicultural Integrative Narrative of Almería

Culture and cultural heritage

Almeria - Spain

Culture and cultural heritage
Almeria, Landscape

CAMINA – How CULTURE fosters social integration and re-connects degraded cultural heritage neighbourhoods within city life

The project “Community Awakening and Multicultural Integrative Narrative of Almería (CAMINA)” has been fostering a new approach to promote Cultural Pa...

CAMINA -Community Awakening for Multicultural Integrative Narrative of Almería

Culture and cultural heritage

Almeria - Spain

Culture and cultural heritage
View of Almeria - Khora source

Journal 1 - CAMINA – Community Awakening for Multicultural Integrative Narrative of Almería

Ileana Toscano, UIA expert, in this 1st Journal, provides an overview of the policy context at local and international level, in which CAMINA has been...

CAMINA -Community Awakening for Multicultural Integrative Narrative of Almería

Culture and cultural heritage

Almeria - Spain

Culture and cultural heritage